无障碍
关怀版
首页
新闻
办事
政务公开
维权
数据
政民互动
专题
您的位置:
首页
>
办事表格下载
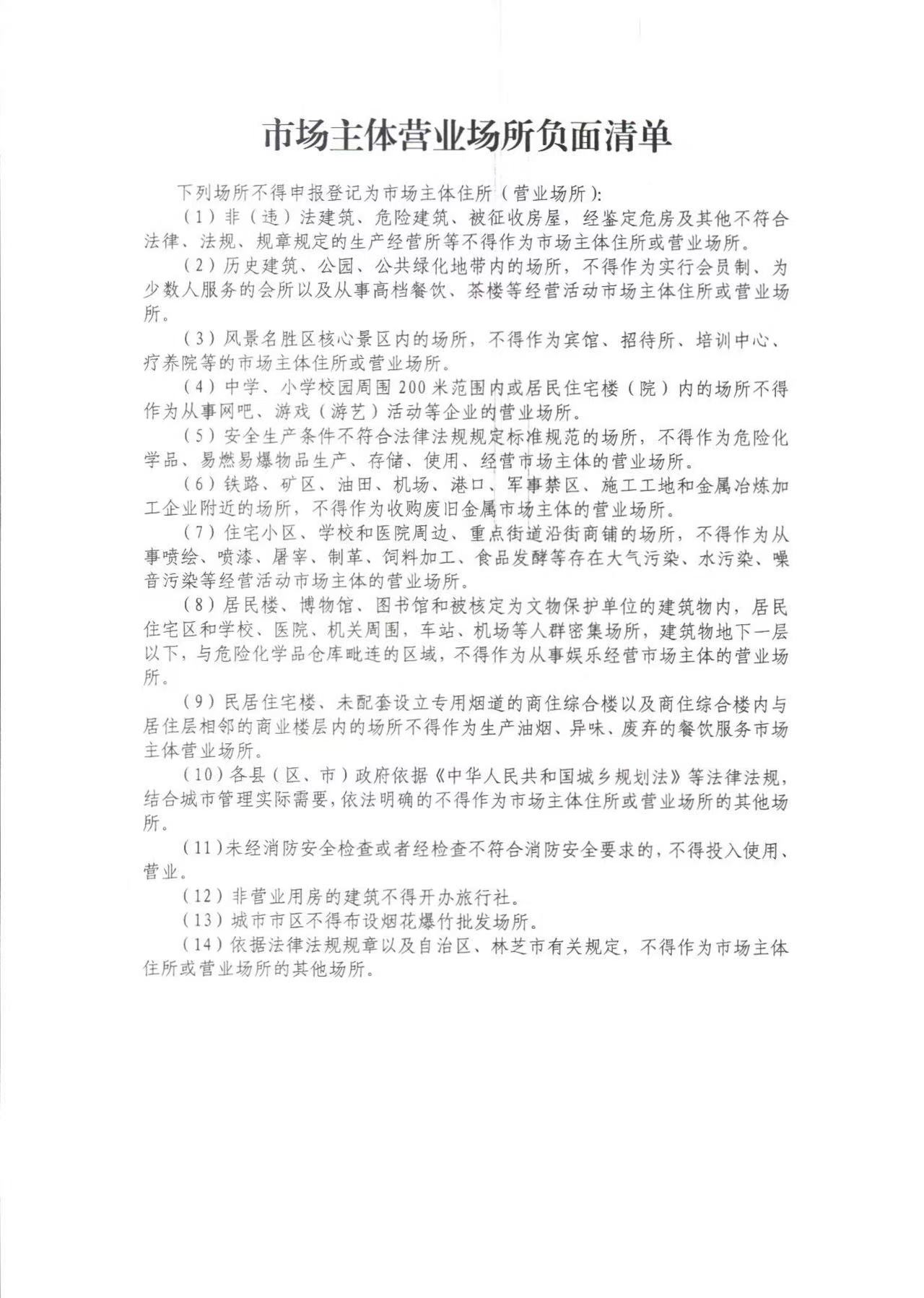
市场主体营业场所负面清单
发布时间:2023-10-27 12:52:11